Table of Contents
ToggleAccuphase 참조 회로 전력 증폭기, HIFI 전력 증폭기, P1000 AC24X2-AC38X2 출력 전력: 200W
상품 정보
여러분께 소개할 이 제품은 Accuphase 참조 회로 전력 증폭기으로, 여러분의 생활을 더욱 편리하고 풍요롭게 만들어 줄 것입니다. 아래에서 제품의 특징, 사용 방법, 그리고 왜 이 제품이 여러분에게 이상적인지에 대한 상세한 정보를 제공하겠습니다. 정성껏 준비한 상품 설명을 통해, 여러분이 필요로 하는 최적의 선택을 할 수 있도록 도와드릴 것입니다.
모델: P1000
임피던스: 2-8Ω
채널: 2
패키지 분류:
버전 1: DIY 키트 (2SC5200 튜브 포함)
버전 2: 완성 된 보드 (2SC5200 튜브 포함)
가격에는 라디에이터가 포함되어 있지 않습니다!!!!!
무대 여부: HiFi
출력 전력: 200W
앰프 유형: HIFI 앰프
정격 전압: AC24X2-AC38X2
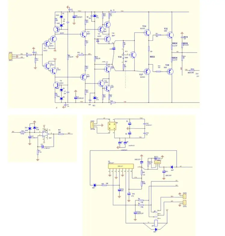
골든 스로트 P1000 회로 소개:
P1000 은 Golden Throat가 일본의 HIFI 발열 증폭기 서클의 "보스" 가되어 일본에서 Golden Throat의 1 위를 차지한 유명한 작품입니다. 10 년 전에 70,000 위안 이상 팔렸습니다. 새로 출시 된 A100, 7100 등은 모두 P1000 의 확장 모델입니다. 회로 설계, 재료 구조 및 외관의 기본 원칙은 기본적으로 동일하며 가격은 100,000-200,000 위안입니다. 보드는 P1000 기계 회로를 참조하여 설계되었습니다.
P1000 은 1999 년 6 월에 출시되었으며, 동시에 일본에서 STEREO SOUND 잡지의 133 번째 호의 1999-2000 선택 목록에서 금상을 수상했습니다. 장기간의 연구 끝에 뛰어난 제작 기술과 높은 신뢰성으로 새로운 황금 목소리가 탄생했습니다. 전문적인 스타일로 사람들이 섹시하고 음악적으로 재미있는 사운드를 즐길 수 있습니다.
P-1000 파워 앰프의 원래 출력 튜브는 2SC5242/2SA1962, Pc = 130W, Ic = 15A 를 채택하고, 보드는 ON 튜브 킹 Jinfeng MJ15024 MJ15025 로 업그레이드됩니다. 더 나은 역 동성과 더 나은 밀도. 이 회로는 낮은 왜곡, 큰 역학, 빠른 속도, 강력한 해석 가능성 및 매우 우수한 세부 사항을 갖춘 현재의 피드백 기술을 채택합니다.
PCB 재료: 양면 침지 금
PC8 크기: 188 × 145mm
공급 전압: AC24X2 에서 AC38X2 로
출력 전력: 200W-4 유로 130W-8 유로
주파수 응답: 5HZ-100KHZ. (+-3DB)
입력 감도: 2V 후 단계 입력 임피던스: 20K 옴.
S/N 신호 대 잡음비: >100DB
키트와 완성 된 보드에는 2*10000UF 메인 커패시터와 블랙 앵글 알루미늄이 들어 있습니다.









